濟南總部
地址:濟南市天橋區梓東大道299号鑫茂齊魯科技城
銷售熱線:400-011-9697
電話:0531-61388337 13082756871(王)
傳真:0531-88965580
郵箱:jnnktyq@163.com

産品名稱:PW180-C噴霧粒度檢測器械
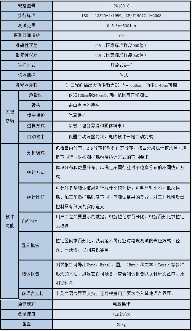
技術标準:ISO 13320-1:1999;GB/T19077.1-2008
測試範圍: 0.5μm~800μm
探測單元:66
激光類型:進口光纖半導體激光器
PW180-C噴霧全自動激光粒度分析儀
首先感謝您對濟南耐克特分析儀器的關注!
我公司視“打造國産最穩定的激光粒度儀器”爲己任,以科技創品牌、質量闖市場、信譽赢天下爲方針,全力打造超穩定、高性價比的國産激光粒度儀器。
PW180-C是PS180噴霧粒度儀的升級換代産品,PW180-C一體式機構設計,适用範圍更加寬泛。性能更加穩定、量程更大、适應各種複雜的測試環境,同時PW180-C進行了防塵處理。
PW180-C噴霧激光粒度分析儀主要性能特點:
★PW180-C一體式結構設計:PW180-C噴霧粒度儀采用了一體式結構結構,性能穩定,最大測試區域爲340mm,保證了儀器在不同環境中适用;一體式結構會更加穩定,測量結果不受環境影響,PW180-C獨具匠心的加入了光路自動對中系統,任何時候都能保證儀器最佳測試,PW180-c還可以垂直安裝并且能180度旋轉測試。
★先進的光路設計: PW180-C噴霧粒度儀采用了夫琅禾費衍射原理和典型的平行光路設計,配備了大功率的半導體激光器;獨特的高密度探測單元,讓PW180-C擁有了超強的小顆粒測試能力,PW180-C在0.5μm~800μm内無縫測試。同時PW180-C又加入了光路自動調整裝置,方便操作的同時又延長了儀器的适用壽命。
★全密封光纖半導體激光器:PW180-C噴霧粒度儀采用了高穩定、長壽命的全密封進口光纖半導體激光器,優良的穩定性讓PW180-C擁有了超強的測試重複性,(壽命大于3萬小時)。
★激光器功率監測及自動調整:獨家采用了恒功率激光器,實時對激光功率進行檢測并自動調整功能,有效避免長期使用造成的激光功率衰減的問題。同時采用了恒流恒壓高濾波激光電源有效延長了激光器壽命,正常使用達3萬小時以上。
★自動對中:獨家采用機械中心與光學中心相結合技術,光路自動調整定位更精确,達到微米級别;同時光路調整速度個更快捷最快15秒即可完成調整。自行研制的自動對中系統包括步進電機、精密導軌、精密控制器以及軟件系統組成,最小步距0.2微米,保證激光束焦點始終從探測器中心點穿過,提高測試結果的準确性以及測試的重複性。自動對中系統是耐克特所有型号激光粒度儀的标準配置。
★超寬量程:PW180-C雖然是一體式設計,但是量程量程達到了驚人的0.5μm~800μm。
★強大的分析軟件:強大的分析軟件可以随時記錄所有激光束的内所有霧滴的粒度分布。在激光束内移動噴霧測試結果可以被連續記錄和統計分析。
主要技術參數:
上一篇:無
下一篇:PW-spray便攜噴霧粒度儀