濟南總部
地址:濟南市天橋區梓東大道299号鑫茂齊魯科技城
銷售熱線:400-011-9697
電話:0531-61388337 13082756871(王)
傳真:0531-88965580
郵箱:jnnktyq@163.com

便攜噴霧粒度設備的型号是PW-spray,這是山東耐克特分析儀器有限公司生産的一款分析儀器,該儀器又叫噴霧粒度分析儀,該儀器配備了目前國内噴霧粒度儀最強大的分析軟件,測量精度極高.
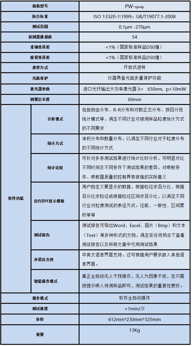
技術标準:ISO13320-1:1999,GB/T19077.1-2008
測試範圍: 0.1μm~270μm
探測單元:59
激光類型:進口光纖半導體激光器
PW-spray噴霧激光粒度分析儀
首先感謝您對山東耐克特分析儀器的關注!
我公司視“打造國産最穩定的激光粒度儀器”爲己任,以科技創品牌、質量闖市場、信譽赢天下爲方針,全力打造超穩定、高性價比的國産激光粒度儀器。
爲滿足客戶對小型噴霧設備霧滴粒度測試的需求,我公司專門研發出一款PW-spray微型台式噴霧激光粒度儀,PW-spray采用了獨特的一體式結構設計,同時融合了便攜式的設計理念,使儀器的性能更加穩定,從而保證了該款儀器同時擁有優越的測試精
及測試重複性。PW-spray的設計量程能夠滿足噴霧設備領域内絕大多數用戶的粒度測試需求,同時PW-spray又加入了科學的防塵處理,故而能夠适應各種複雜的測試環境。
适用範圍:PW-spray适用于醫療霧化器、霧化藥品、各種氣霧劑、噴霧劑等小型噴霧設備的霧滴粒度檢測。
PW-spray噴霧激光粒度分析儀主要性能特點:PW-spray小巧精緻,在粒度儀領域實現了真正意義上的便攜,完全能夠做到走哪帶到哪。PW-spray集成了目前國内噴霧粒度儀領域最先進的一體式結構設計,一體式結構會更加穩定,從而保證了儀器性能的高穩定性。同時PW-spray光路還融合了目前最先進的防塵防震設計,無論将儀器搬到哪均無需進行光路的二次調整,大大的提高了客戶的測試效率。不像某粒度儀生産廠家的噴霧粒度儀産品,每次儀器挪動位置後就要手動調整光路,給測試工作帶來諸多麻煩的同時也會大大縮短儀器的使用壽命。
先進的光路設計:PW-spray采用了夫琅禾費衍射原理和典型的平行光路設計,并且采用了單光路多鏡頭技術,獨特的高密度探測單元,讓PW-spray擁有了超強的小顆粒測試能力,PW-spray實現了量程在0.1μm~270μm内進行無縫測試。
大功率光纖輸出激光器:PW-spray配備了進口大功率光纖輸出半導體激光器,性能穩定,壽命高達25000小時以上,極大增強了儀器的分辨能力,使小顆粒也無處藏身。
光路保護:PW-spray具有多重防護功能,測試過程中儀器獨有的氣流保護,能夠有效的防止霧滴濺到鏡頭上影響儀器的測試效果及使用壽命。PW-spray在設計上有效避免了外界自然光對測試結果的影響,使得測試結果真實可靠。
超寬量程:PW-spray的設計量程達到了0.1μm~270μm,能夠滿足噴霧設備領域内絕大多數用戶的粒度測試需求。
強大的分析軟件:PW-spray配備了目前國内噴霧粒度儀最強大的分析軟件,該軟件能夠快速處理測試過程中所有經過激光束霧滴的光散射信号并轉換爲粒度分布實時顯示。從而有效保證測試結果具有超高的代表性,該項技術在國内處于絕對的領先地位。
便攜噴霧粒度設備的主要技術參數:
上一篇:PW180-C噴霧粒度儀
下一篇:PW180-B噴霧粒度分析儀