濟南總部
地址:濟南市天橋區梓東大道299号鑫茂齊魯科技城
銷售熱線:400-011-9697
電話:0531-61388337 13082756871(王)
傳真:0531-88965580
郵箱:jnnktyq@163.com

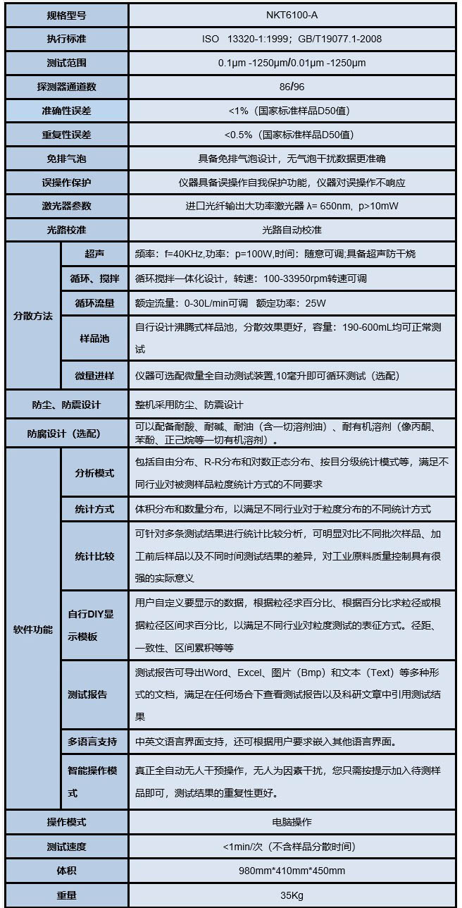
NKT6100-A濕法智能全自動激光粒度分析儀
産品名稱:NKT6100-A濕法激光粒度分析儀
技術标準:ISO 13320-1:1999;GB/T19077.1-2008
測試範圍: 0.01um~1250um 0.01um~2000um
探測單元:86、96
激光類型:進口光纖半導體激光器
NKT6100-A濕法激光粒度分析儀主要技術參數:

NKT6100-A是我公司傾力研發的最新産品,自上市以來赢得了廣大客戶的一緻好評。NKT6100-A采用國際最先進的Mie氏散射原理和會聚光傅立葉變換光路。高密度探頭及全量程無縫銜接測試方法,保證了測試結果的準确性和重複性。獨特的濕法循環分散系統,保證顆粒測試過程中無顆粒沉積現象,測試排水後無廢液積存現象,保證了第二次測試精度,使測試結果更真實可靠;同時采取了管道無殘留設計,保證了測試不同樣品的準确性。優越的光路自動校對系統彰顯出NKT6100-A獨特優勢。
NKT6100-A濕法激光粒度分析儀主要性能特點:
★先進的光路設計:NKT6100-A采用會聚光傅立葉變換測試技術保證在最短的焦距獲得最大量程,有效提高儀器的分辨能力;獨特的高密度探測單元,讓6100-A擁有了超強的小顆粒測試能力,高密度探測單元使NKT6100-A具有超強的全量程無縫測試能力,高配版采用了雙光路設計。
★進口光纖半導體激光器:NKT6100-A采用了高穩定、長壽命的進口大功率光纖輸出半導體激光器,優良的單色性及穩定性讓NKT6100-A擁有了超強的測試重複性。
★激光器功率監測及自動調整:獨家采用了恒功率激光器,實時對激光功率進行檢測并自動調整功能,有效避免長期使用造成的激光功率衰減的問題。同時采用了恒流恒壓高濾波激光電源有效延長了激光器壽命,正常使用達3萬小時以上。
★防塵、防震設計:儀器整體進行了密封設計,大幅提高了内部元器件使用壽命。獨特的懸浮式結構能有效避免外界震動對儀器的幹擾,使結果測試更穩定可靠。
★自動對中:獨家采用機械中心與光學中心相結合技術,光路自動調整定位更精确,達到微米級别;同時光路調整速度個更快捷最快15秒即可完成調整。自行研制的自動對中系統包括步進電機、精密導軌、精密控制器以及軟件系統組成,最小步距0.2微米,保證激光束焦點始終從探測器中心點穿過,提高測試結果的準确性以及測試的重複性。自動對中系統是耐克特所有型号激光粒度儀的标準配置。
★智能全自動操作模式:軟件實現一鍵式操作,自動進水、自動進樣、自動測試、自動清洗,整個測試過程實現一鍵式全自動操作,使用方便快捷。
★獨特微量循環系統:整個分散循環系統進行了優化設計,分散介質大于180毫升即可循環測試,真正達到了微量循環測試;所有接頭采用了速插快擰設計,短時間内即可更換全部管道;優化的設計保證排水後無廢夜殘留,保證了下一次測試結果的準确性。
★超寬量程:NKT6100-A量程達到了0. 1μm~1250μm或0.01μm~1250μm。
★超聲防幹燒:NKT6100-A配備了100W大功率超聲,同時具有超聲防幹燒功能。
★誤操作保護:NKT6100-A具有自我保護功能,對一些會損害儀器的誤操作不響應,大大降低了因人爲誤操作造成的損壞。
★露點測量:樣品窗結霧會影響測量的準确性,這樣的測試結果沒有實際意義,NKT6100-A加裝了有霧點測量系統,一旦起霧軟件會自動提示(選裝)。
★免排氣泡設計:全新的設計使整個測試過程不會有氣泡進入測試樣品窗,避免了氣泡幹擾(免排氣泡功能技術我們獨家擁有)。
★樣品無殘留設計:儀器管道及排水結構進行了優化設計,儀器管道、循環泵内無積液殘留,避免對下一次測試數據的影響;幹法測試同樣進行了無殘留設計。
★樣品窗快換裝置:全新設計的樣品窗快換裝置,使樣品窗更換更方便快捷(20秒鍾即可完成樣品窗的拆裝過程)。
穩定性及重複性達到國外儀器标準
上一篇:NKT6100-C濕法粒度分析儀
下一篇:NKT5100-H濕法激光粒度儀