濟南總部
地址:濟南市天橋區梓東大道299号鑫茂齊魯科技城
銷售熱線:400-011-9697
電話:0531-61388337 13082756871(王)
傳真:0531-88965580
郵箱:jnnktyq@163.com

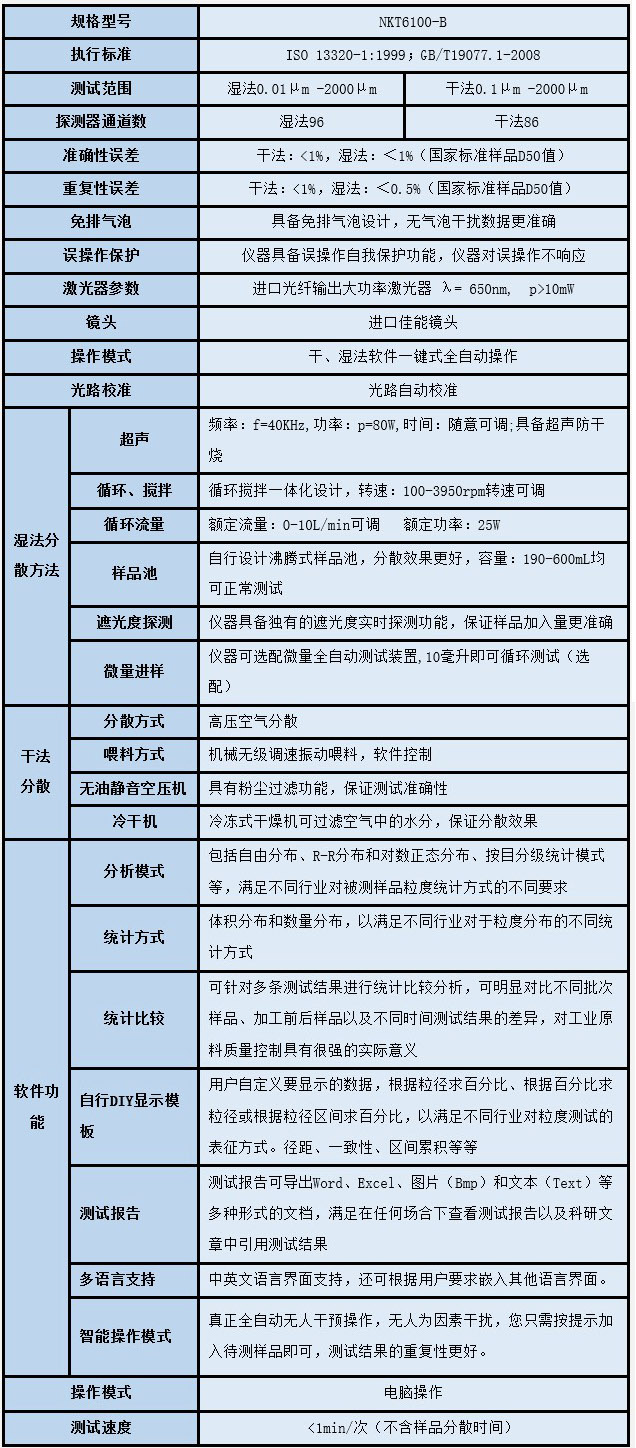
産品名稱:NKT6100-B幹濕一體粒度儀
技術标準:ISO 13320-1:1999;GB/T19077.1-2008
測試範圍: 0.1um~2000um 0.01um~2000um
探測單元:127
激光類型:進口半導體激光器(可選氦氖激光)
NKT6100-B幹濕一體全自動激光粒度分析儀是耐克特公司傾力研發的最新産品,自上市以來赢得了廣大客戶的一緻好評。NKT6100-B幹濕一體粒度儀采用國際最先進的Mie式散射原理和彙聚光傅立葉變換光路。高密度探頭及全量程無縫銜接測試方法,保證了測試結果的準确性和重複性。獨特的濕法循環分系統,保證顆粒保證測試過程中無顆粒沉積現象,測試排水後無廢液積存現象,保證了第二次測試精度,使測試結果更真實可靠;幹法分散采取了直線噴射分散方法,樣品經過高壓氣體分散後垂直向後飛行,避免了待測顆粒二次團簇,同時采取了管道無殘留設計,保證了測試不同樣品的準确性。優越的光路自動校對系統、幹濕一鍵切換系統、幹法電腦遠端控制喂料系統等精心設計彰顯出NKT6100-B獨特優勢。
NKT6100-B激光粒度分析儀主要性能特點:
★先進的光路設計:NKT6100-B采用會聚光傅立葉變換測試技術保證在最短的焦距獲得最大量程,有效提高儀器的分辨能力;獨特的高密度探測單元,讓6100-B擁有了超強的小顆粒測試能力,高密度探測單元使用NKT6100-B具有超強的全量程無縫測試能力。
★雙光路設計:0.01微米測量采用了雙光路設計,測量範圍爲0.01微米到1250微米,輔助激光器采用了藍光405納米激光器。(選配)
★幹、濕一鍵切換:幹濕切換将由儀器自動完成,全部過程10s内完成。
★主探測器Z向自動移動:幹濕切換後因光學玻璃的介入會導緻會聚光焦距變化,NKT6100-D會根據幹、濕法的不同自動調整主探測器,使主探測器始終在焦平面上。
★大口徑鏡頭:大口徑傅裏葉變換鏡頭,更有效實現光信号傅裏葉變換,更準确、更有效。
★防幹燒超聲:NKT6100B實現了樣品池無水保護,避免損壞超聲;同時超聲功率在0到100瓦範圍内可調節。
★防塵、防震設計:儀器整體進行了密封設計,大幅提高了内部元器件使用壽命。獨特的懸浮式結構能有效避免外界震動對儀器的幹擾,使結果測試更穩定可靠。
★強防腐設計(選配):根據耐客戶實際需求可以配備耐酸、耐堿、耐油(含一切溶劑油)、耐有機溶劑(像丙酮、苯酚、正己烷等一切有機溶劑)。
★進口光纖半導體激光器:NKT6100-B采用了高穩定、長壽命的進口大功率光纖輸出半導體激光器,優良的單色性及穩定性讓NKT6100-B擁有了超強的測試重複性。
★激光器功率監測及自動調整:獨家采用了恒功率激光器,實時對激光功率進行檢測并自動調整功能,有效避免長期使用造成的激光功率衰減的問題。同時采用了恒流恒壓高濾波激光電源有效延長了激光器壽命,正常使用達3萬小時以上。
★自動對中:獨家采用機械中心與光學中心相結合技術,光路自動調整定位更精确,達到微米級别;同時光路調整速度個更快捷最快15秒即可完成調整。自行研制的自動對中系統包括步進電機、精密導軌、精密控制器以及軟件系統組成,最小步距0.2微米,保證激光束焦點始終從探測器中心點穿過,提高測試結果的準确性以及測試的重複性。自動對中系統是耐克特所有型号激光粒度儀的标準配置。
★獨特微量循環系統:整個分散循環系統進行了優化設計,分散介質大于150毫升即可循環測試,真正達到了微量循環測試;所有接頭采用了速插快擰設計,短時間内即可更換全部管道;優化的設計保證排水後無廢夜殘留,保證了下一次測試結果的準确性。
★超寬量程:NKT6100-B量程幹法達到了0.1μm~1250μm、濕法0.01μm~1250μm。
★免排氣泡設計:全新的設計使整個測試過程不會有氣泡進入測試樣品窗,避免了氣泡幹擾。
★樣品無殘留設計:儀器管道及排水結構進行了優化設計,儀器管道、循環泵内無積液殘留,避免對下一次測試數據的影響;幹法測試同樣進行了無殘留設計。
★幹法計算機遠程控制喂料:NKT6100-B幹法測試時測試人員可通過電腦遠端控制喂料速度,大大減少了測試人員的勞動強度。
★樣品窗快換裝置:全新設計的樣品窗快換裝置,使樣品窗更換更方便快捷。
軟件:符合藥典GMP規定,具有電子簽名、權限設置、數據追蹤、數據不可更改等功能。
于制藥行業客戶,可以提供3Q認證。
NKT6100-B幹濕一體全自動激光粒度分析儀主要技術參數:
下一篇:無